de

Ombudsman system and dealing with scientific misconduct

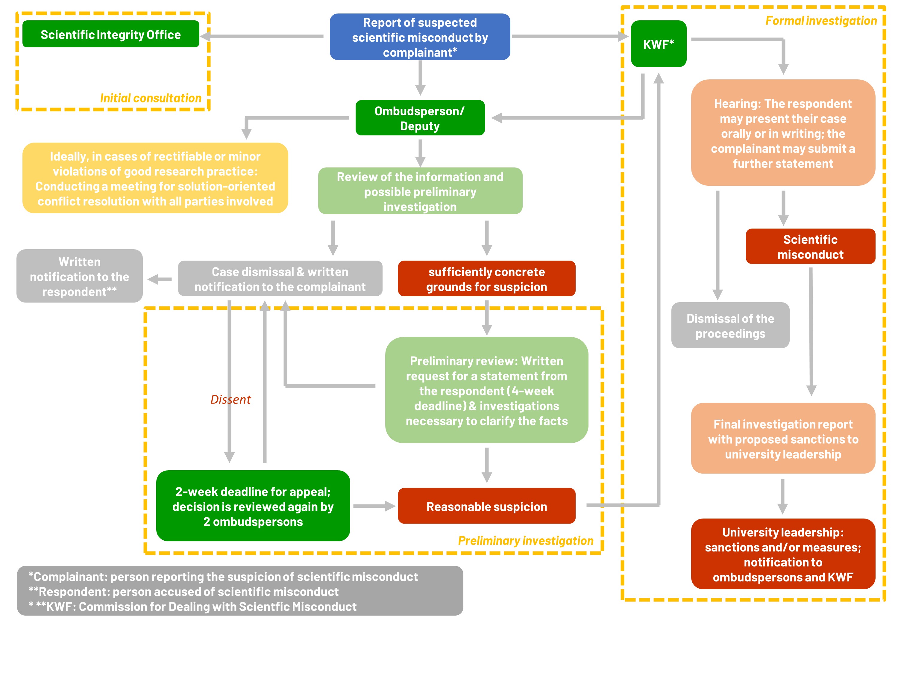
The ombudspersons advise and support members of the OVGU as neutral and qualified contact persons in questions of good scientific practice and in cases of suspected scientific misconduct. In accordance with our statutes for safeguarding good scientific practice, OVGU has appointed ombudspersons from all four subject areas represented at our university, and ombudsperson activities are strictly confidential. The primary task of ombudspersons is to clarify and resolve conflicts. You can contact the ombudsman service at ombudswesen@ovgu.de. At this address, you can also arrange an initial, strictly confidential consultation with the Scientific Integrity Office without involving an ombudsperson.

As an alternative to the OVGU ombudspersons, anyone with a connection to the German academic system can also contact the national Ombuds Committee for Research Integrity in Germany. However, it should be noted that several ombudspersons cannot be involved in the same matter (simultaneously or consecutively). The Scientific Integrity Office will be happy to advise you on your options in advance.

The Commission for Dealing with Academic Misconduct (KWF) is an interdisciplinary body set up by the Rectorate, which meets on the initiative of the ombudspersons for suspected cases of academic misconduct. The committee examines suspected cases and draws up proposals for consequences if a suspicion is confirmed.

The procedures for the ombudsman system and for dealing with scientific misconduct can be found in the OVGU Magdeburg statutes for safeguarding good scientific practice from § 19 onwards. Further information and explanations on the procedure in conflicts of good scientific practice can also be found in the DFG's Process Guideline for Good Research Practice (available in German only).

Ombudspersons of the OVGU:

Economics and Social sciences

Ombudsperson

Prof. Dr. Christopher Schlägel

Faculty of Economics and Management

Deputy Ombudsperson

Prof. Dr. phil. habil. Susanne Peters

Faculty of Humanities

Mathematics and Natural sciences

Ombudsperson

Prof. Dr. Thomas Richter

Faculty of Mathematics

Deputy Ombudsperson

Prof. Dr. Dirk Ostwald

Faculty of Natural Sciences

Engineering and Computer science

Ombudsperson

Prof. Dr.-Ing. habil. Sanaz Mostaghim

Faculty of Computer Science

Deputy Ombudsperson

Prof. Dr. rer. nat. Michael Scheffler

Faculty of Mechanical Engineering

Deputy Ombudsperson

Prof. Dr.-Ing. Andreas Lindemann

Faculty of Electrical and Information Technology

Medicine

Ombudsperson

Prof. Dr. sc. hum., PhD Christian Apfelbacher

Faculty of Medicine

Deputy Ombudsperson

Prof. Dr. med. Achim Kaasch

Faculty of Medicine

Last Modification: 03.03.2026 -
Contact Person: Martina Beyrau